
我们都知道,8D已经被广泛应用在各行各业,对于日常出现的很多问题,我们都可以主动通过8D的方法分析解决,让措施从反推到内置,让经验知识沉淀固化,应用到后续的生产当中,不断优化提高制程能力。
随着实践的深入,8D从最初的八个步骤扩展至九个(包括D0:问题初步了解),以更加全面地覆盖问题解决的全过程:

图:8D步骤
本文我们一起学习比亚迪的8D最佳实践。
01
比亚迪8D:应用简介
应用场景:
重复发生且未彻底解决的问题
重大制程品质问题
客户要求回复的品质投诉
需启动8D回溯的情形:
IQC来料环节检验问题,如致命缺陷或严重缺陷连续发生;
生产制程反馈问题,如批量隔离问题、错混料问题、停线问题;
FQC否机问题,涉及尺寸、功能、可靠性等;
市场投诉及一线反馈问题,启动预防排查性改善措施;
客户有特殊要求必须提供8D报告。

02
比亚迪8D:分析步骤
D0-问题初步了解
初步识别问题,对问题进行分级,并确定是否需要8D流程。

图:部分问题分级方案,来源于海岸线科技Voice问题管理
在对问题进行初步分析后,我们可以选择快速处理,或者8D分析等其他方式。

图:海岸线科技Voice问题管理
D1-小组成立
组建跨部门团队,明确成员角色和责任。
通过海岸线科技的8D工具,可以借助人员能力矩阵,智能推荐合适的小组成员,科学分析,深挖问题更多潜在根因。

图:海岸线科技Voice问题管理
D2-问题描述
要找到问题的根源而不是表现症状的简单描述,要定义问题的边界(不要将问题范围扩大到不可控的范围之外),以量化的方式,明确出所涉及的人、事、时、地、为何、如何、多少。
问题描述得清楚,才能把问题更好更快地解决。

图:5W2H分析法
举个例子:
2018年5月24日(when),惠州比亚迪C3-3F组装(who)投诉H项目按键(what)组装后发生3%(how much)手感不良(how),初步分析为导电基尺寸异常(why)所致。
当然啦,记不住也没关系,在使用海岸线科技的8D工具时,旁边会有知识点提醒,按照要求的框架补充信息就可以了。

图:海岸线科技Voice问题管理
D3-临时对策
所谓临时对策,其实就是灭火,采取的措施仅仅是为了问题不再扩大化,问题已经被铺在桌面,只能想方法解决。此时不能推卸责任,追查责任都待这步救火完成再说。
对应D2中举的例子,临时对策需要给出:

*立即(when)在公司内部(where)针对驻场组装员(who)投诉的出现问题的全部(how much)H项目按键(what)进行全检导电基尺寸(how)
注意:这里需要强调的是CA(纠正措施)&PA(预防措施)
CA是指纠正措施,是为消除已发现的不合格或其他不希望的情况的原因所采取的措施,只能治标,问题可能会再次发生。
PA是指预防措施,是为消除潜在不合格或者其他潜在不希望的情况的原因所采取的措施,治本,问题不会再发生。
所以我们需要制定PA,彻底杜绝问题复发。
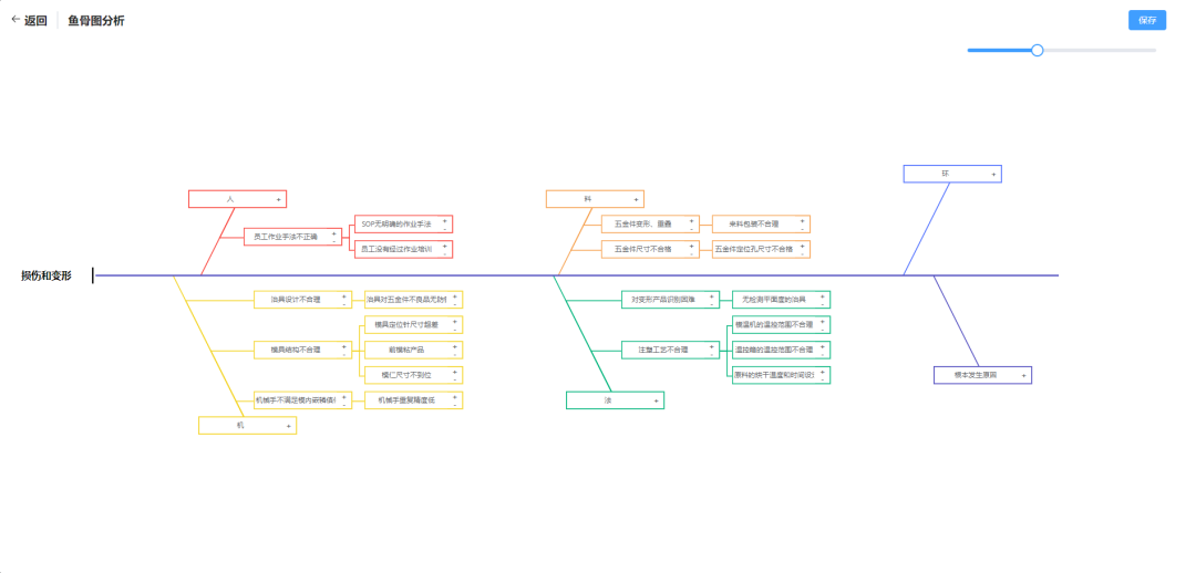
D4-原因分析
寻真因如求医问诊,误诊或诊断不全,后患无穷。企业需要一步步找到根因。

海岸线科技8D工具内嵌全面的模板/分析工具,科学分析 深挖问题更多潜在根因

图:海岸线科技Voice问题管理
海岸线科技8D-鱼骨图:

海岸线科技8D-5Why分析:

D5-长期对策
当根本原因找出后,长期对策往往应运而生。
制定长期对策的目的是找到最佳的措施来解决根本原因,控制根本原因的影响。
比亚迪对此提出三点要求:
1、必要时对已经明确的措施进行验证;
2、一定是针对根本原因来制定措施,单一个原因可能有几条措施;
3、措施尽量具体化。
海岸线8D工具,可以帮助你更系统完善地做好8D

图:海岸线科技Voice问题管理
隐藏福利
如果您想咨询体验海岸线科技的Voice问题管理/8D工具,可通过后台私信/文章下评论/扫描下方二维码添加官方咨询顾问等任一种方式联系到我们,我们会及时给您回复。

D6-预防再发生
长期对策可以改善或监控不良现象,是亡羊补牢的纠正措施;而预防再发着重于消除潜在的不合格或者发生趋势变化的原因,属未雨绸缪的改善方法。
制定预防措施,去除临时措施,比亚迪同样提出了三个要求:
1、确定并执行预防再发生对策,并注意持续实施监控,以确定根因已消除;
2、待步入生产阶段,应见识纠正措施之长期效果,并于必要时采取补救措施;
3、验证预防再发生对策有效后,可以停止临时措施。
D7-效果确认及标准化
改善措施定义完成后,应长期监控从员工反馈、数据分析、现场确认等方面查核措施执行力及有效性。最常用也最有效的方法即为改善前后不良率对比。
一旦确认措施有效,必须进行文件标准化,目的是为了技术储备、提高效率、预防再发生以及后期培训教育。
常见的标准化文件有三类:
1、品质:QCP/SIP/体系流程等
2、项目:FMEA/FLC/工程图纸/BOM等
3、工艺:SOP/表单/技术文件等
D8-肯定小组努力
恭贺小组的每一成员,问题解决完成,对小组成员的努力予以肯定。
03
比亚迪8D:推行流程
培训:对员工进行8D流程培训。
报告:编写和审核8D报告。
临时措施:现场确认并执行临时措施。
改善措施:分析原因,制定改善措施。
科室自检:科长检查8D报告内容。
稽查:对改善措施实施情况进行稽查。
审核:客服科稽查小组对报告进行审核。
总结经验:闭环专案,提高8D报告质量和执行力。

04
8D分析需要注意的地方
各个时间节点要求:
1、2458准则:24h内给出临时处理方案;48h内给出改善措施;5天内给出正式8D报告;
2、在发现问题的72h内,提交包含问题发生原因的初步分析的8D报告;
3、客服应在改善措施执行后的7个工作日内或前三批出货中验证效果。
分析长久改善措施:
从5M1E入手分析,包含人(men)、机器(machine)、方法(method)、测量(measurement)、材料(material)、环境(environment),一步一步地进行详细说明。
05
8D常见问题点

06
8D报告案例对比
最后我们通过几个案例,对比8D各步骤优缺点,学习优秀的8D报告应该怎么写:






学习小结
D1建立团队:责任人担当的角色清晰化,不能光为品质部人员,并且8D实施起来后全员须参与;
D2问题描述:5W1H,描述出现的问题详细全面化;
D3临时措施:针对于不良品库存、在途品和客户端嫌疑品的处理;
D4根本原因:从产生根因、流出根因拉进分析,深入化不断问“为什么”挖掘真正的根本原因,验证分析根本原因并排除影响因素的干扰;
D5长久措施:逐一对根因制定可执行措施,不能仅仅依靠检验拦截、加强培训类措施进行敷衍,必须有技术控制方面对策,并且覆盖面要广需涉及到所有制程,全面提高改善效果;
D7预防措施:有效的方案需标劌采准化到SOP/SIP等文件中,共享到其他制程,不能口号化;
其它注意事项:改善措施是先执行后加入到8D报告中,必须保证执行的实现,不是空谈
通过深度解析比亚迪8D的理论和实践,希望大家都能写出一份让客户、老板和自己都满意的8D报告!
相关推荐

如果您想咨询体验海岸线科技的Voice问题管理/8D工具,可通过后台私信/文章下评论/扫描文末二维码添加官方咨询顾问等任一种方式联系到我们,我们会及时给您回复。
*部分内容援引自:比亚迪8D培训教材
*所有内容仅供分享交流使用,如有版权问题,烦请与我们沟通交流,我们将及时处理。
