
“
引言
在制造业领域,混料现象可谓是一个影响产品质量与客户满意度的关键要素。混料问题呈现出多种形式,然而追根溯源,皆指向产品规格与标识的不相符。我们将其细致地划分为四大类、十小类,涵盖了从最小包装直至整批出货的各个环节。
举例而言,同一小包装内出现不同规格的产品,标签与产品不匹配,乃至整箱产品都出现错误等情况。这些问题不但对生产效率造成了影响,更有可能引发客户投诉,进而损害企业的信誉。

图:混料现象常见表现
本文小编先和大家一起探讨混料不良现象的原因及解决办法,然后带着大家使用海岸线科技的问题管理软件写一份8D分析,也欢迎各位一起补充。
混料原因分析:责任链紧密相扣
混料问题的出现往往是多个环节共同作用的结果。通过对各个环节的深入分析,我们发现以下主要原因:
换产品不换盘
• 描述:在生产过程中更换产品时未更换相应的托盘或容器。
• 影响:导致新旧产品混合。
标签贴错
• 描述:操作人员在贴标签过程中出现错误。
• 影响:标签信息与实际产品不符。
包装员操作失误
• 描述:包装过程中的人为错误。
• 影响:导致产品混淆。
标签管理问题
• 描述:标签设计和使用不当。
• 影响:标签无法准确反映产品信息。
工序衔接不紧密
• 描述:各工序之间缺乏有效的沟通和协调。
• 影响:信息传递不畅,容易导致混料。
缺乏有效的互检机制
• 描述:缺少相互检查的质量控制措施。
• 影响:难以及时发现并纠正错误。
管理举措:从自检到互检的全面升级
针对混料问题,我们制定了一系列的管理办法,旨在从源头上杜绝混料现象的发生。以下是具体的措施和流程:
1. 标签设置与管理
• 专人负责:由专门人员进行首次标签格式设置,并由客服签字确认。
• 文档化管理:将确认后的标签文件按特定命名规则存入电脑,并且维护《标签标准样本》。
2. 标签打印
• 授权操作**:只有被授权的人员才能打印标签。
• 精确数量**:根据生产指令或装箱明细准确打印所需标签,包括尾箱标签,避免多打少打。
• 内容核对**:在打印前核对所有信息(如品名、数量、订单号等),确保无误。
3. 标签检查
• 质量检验**:打印员需检查打印质量,保证标签清晰、无缺陷。
• 双重审核**:打印后先由打印员自检,再交由部门课长复核,最后班组长再次确认。
4. 标签张贴
• 指定人员执行:仅允许经过培训的指定人员贴标签。
• 物料匹配:在粘贴前必须确认物料及其数量与标签信息相符。
• 正确粘贴:确保标签平整、牢固,易于扫描读取。
• 异常处理:发现标签缺失或多余时立即上报;破损标签需回收并申请补打。
5. 再次检查
• 入库/出货检查**:QC人员在产品入库及出货前再次核查标签信息。
• 收货验证**:仓库接收货物时也要检查包装上的标签是否完整且与实物一致。
6. 特殊情况处理
• 增打标签**:当需要额外打印标签时,遵循既定程序,并由相应负责人监督实施。
• 变更管理**:面对客户要求更改标签的情况,启动正式变更流程,更新相关文件并通知所有相关部门。
深入探讨:如何从根源处化解混料难题
为了从根本上解决混料问题,我们需要采取以下措施:
1. 标准化作业流程
制定详细的作业指导书,明确每个工序的操作步骤和标准要求,减少人为操作失误的可能性。
2. 强化员工培训
定期对员工进行产品知识和操作技能的培训,提高员工的业务水平和责任意识。
3. 引入先进设备
采用自动化、智能化的生产设备,减少人工干预,提高生产效率和产品质量的稳定性。
4. 建立追溯体系
为每个产品建立唯一的标识码,实现从原材料到成品的全过程追溯,确保问题产品的及时召回和处理。
看了上述混料不良的总结,如何写一份客户满意的8D报告?质量工程师们是不是又要开始“头晕眼花”了…
8D分析是质量人绕不过去的一个技能,善用工具可以帮大家节约编制时间,以海岸线科技问题管理/8D软件为例:当我们在进行问题分析时,软件会自动根据产品型号、料号、问题描述等关键词,自动在库中匹配。无论是原因的分析,还是长短期的对策,都能够主动推荐。
隐藏福利
如果您想咨询体验海岸线科技的Voice问题管理/8D工具,可通过后台私信/文章下评论/扫描下方二维码添加官方咨询顾问等任一种方式联系到我们,我们会及时给您回复。

下面小编就用海岸线科技的8D工具,给大家试写一份混料不良的8D分析:

客诉混料不良的8D分析报告
D0-问题初步了解
成立紧急响应小组,成员包括质量、生产、工程等相关部门负责人。
立即对涉及客诉的批次产品进行隔离,防止进一步流通。
与客户保持密切沟通,了解客户的具体需求和影响程度,承诺尽快解决问题并提供解决方案。

图:部分问题分级方案,来源于海岸线科技Voice问题管理
在对问题进行初步分析后,我们可以选择快速处理,或者8D分析等其他方式。

图:海岸线科技Voice问题管理
D1-小组成立
组建跨部门团队,明确成员角色和责任。
通过海岸线科技的8D工具,可以借助人员能力矩阵,智能推荐合适的小组成员,科学分析,深挖问题更多潜在根因。

图:海岸线科技8D-D1
D2-问题说明
详细描述客诉混料不良的情况,包括客户名称、产品型号、批次号、不良现象、发现时间、不良数量等信息。附上客户提供的不良样品照片或检测报告,以便更直观地了解问题。
要找到问题的根源而不是表现症状的简单描述,要定义问题的边界(不要将问题范围扩大到不可控的范围之外),以量化的方式,明确出所涉及的人、事、时、地、为何、如何、多少。
问题描述得清楚,才能把问题更好更快地解决。

图:海岸线科技8D-D2
当然啦,记不住也没关系,在使用海岸线科技的8D工具时,旁边会有知识点提醒,按照要求的框架补充信息就可以了。

图:海岸线科技8D-知识点提醒示例
D3-实施并验证临时措施
对在库的同批次产品进行全检,筛选出可能存在混料不良的产品进行隔离。
对已发往客户处的产品,与客户协商确定处理方案,如召回、换货或现场挑选等。
加强出货检验,确保后续出货产品无混料不良问题。

图:海岸线科技8D-D3
所谓临时对策,其实就是灭火,采取的措施仅仅是为了问题不再扩大化,问题已经被铺在桌面,只能想方法解决。此时不能推卸责任,追查责任都待这步救火完成再说。
D4-确定并验证根本原因
寻真因如求医问诊,误诊或诊断不全,后患无穷。企业需要一步步找到根因。
从人、机、料、法、环等方面进行全面分析,找出混料不良的根本原因:
人员方面:检查操作人员是否经过培训,是否存在违规操作或疏忽大意的情况。
设备方面:检查生产设备是否正常运行,是否存在设备故障导致混料的可能。
物料方面:检查原材料是否符合要求,是否存在不同批次或不同规格的物料混淆的情况。
方法方面:检查生产工艺是否合理,是否存在操作流程不清晰或容易导致混料的环节。
环境方面:检查生产现场的环境是否整洁,是否存在物料摆放混乱或容易导致混料的情况。
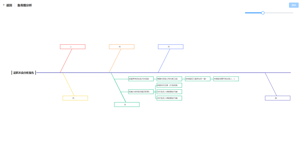
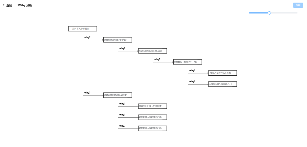
运用鱼骨图、5W2H 等工具进行深入分析,确保找出真正的根本原因。

图:海岸线科技8D-D4
混料不良分析报告-鱼骨图:

混料不良分析报告-5why分析:

D5-选择和验证永久纠正措施
根据根本原因分析的结果,制定相应的长期措施:
人员方面:加强员工培训,提高员工的质量意识和操作技能,建立严格的考核制度,确保员工严格按照操作规程进行操作。
设备方面:对生产设备进行定期维护和保养,确保设备正常运行,安装防错装置,防止设备故障导致混料。
物料方面:加强原材料的管理,建立严格的物料标识和追溯制度,确保不同批次或不同规格的物料不会混淆。
方法方面:优化生产工艺,明确操作流程,加强过程控制,确保生产过程中不会出现混料不良问题。
环境方面:保持生产现场的整洁,规范物料摆放,设置明显的标识,防止物料混乱。
同时,对长期措施进行验证,确保其有效性。

图:海岸线科技8D-D5
D6-实施永久纠正措施
将本次客诉混料不良的问题及解决措施纳入公司的质量管理体系,形成标准化文件。
定期对生产过程进行审核和检查,确保长期措施得到有效执行。
建立客诉预警机制,及时发现和处理潜在的质量问题,避免类似客诉的再次发生。

图:海岸线科技8D-D5
长期对策可以改善或监控不良现象,是亡羊补牢的纠正措施;而预防再发着重于消除潜在的不合格或者发生趋势变化的原因,属未雨绸缪的改善方法。
D7-预防再发生
改善措施定义完成后,应长期监控从员工反馈、数据分析、现场确认等方面查核措施执行力及有效性。最常用也最有效的方法即为改善前后不良率对比。
一旦确认措施有效,必须进行文件标准化。标准化是把企业所积累的技术、经验,通过文件的方式进行规范。
标准化的结案应为形成文件编号并上传系统,且对应岗位员工完成相关培训。

图:海岸线科技8D-D7
D8-问题总结
对 8D 问题解决小组的工作进行总结和评价,表彰小组成员的努力和贡献。
分享本次问题解决的经验和教训,提高公司整体的质量意识和问题解决能力。
完成8D分析

图:海岸线科技Voice问题管理

图:自动生成8D分析报告
以上是小编试用海岸线科技问题管理/8D软件试写的【客诉混料不良分析报告】,如需更详细的案例可以联系我们申请试用,帮助你更系统完善地做好8D。
写在最后
混料改善专案的实施,是我们对产品质量和客户满意度的高度重视和不懈追求。通过深入分析混料原因、制定针对性的管理办法、强化员工培训和引入先进设备等措施,我们有信心从根本上解决混料问题,提升产品质量和客户满意度。每个步骤都应有明确的责任分配和记录保持,以便于追溯和改进。此外,定期回顾这些过程,根据实际运作中的反馈不断优化和完善,也是提高整体管理水平的关键。
不要让8D只是某种看起来完整严谨的报告,不要让它只躺在领导们的桌子上,要从被动变主动,要让措施从反推到内置,让经验知识沉淀固化。
相关推荐

如果您想咨询体验海岸线科技的Voice问题管理/8D工具,可通过后台私信/文章下评论/扫描文末二维码添加官方咨询顾问等任一种方式联系到我们,我们会及时给您回复。
